首頁>
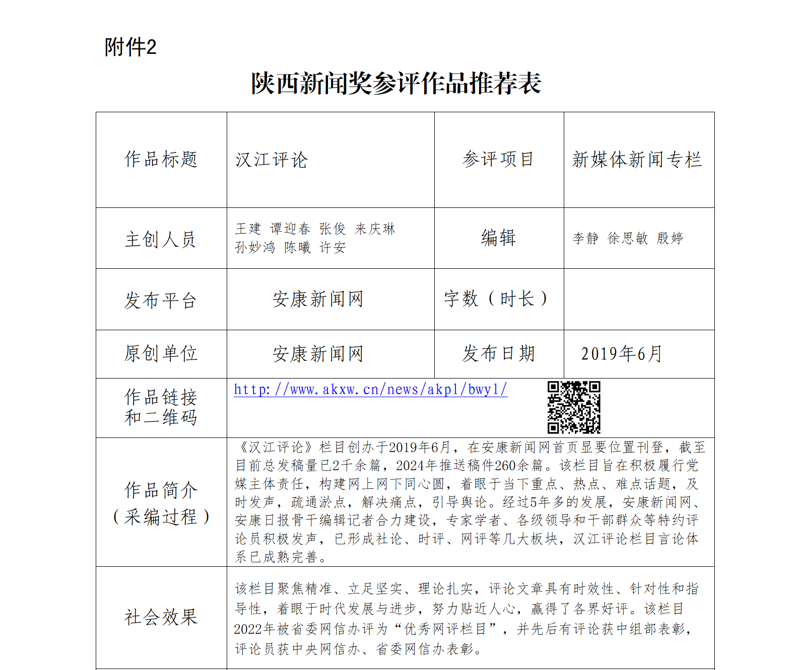
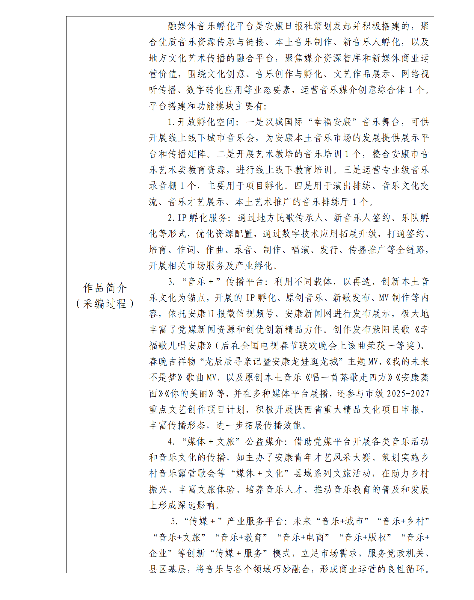
安康日報社參評“2024年度陜西新聞獎融合報道、應用創新和新媒體新聞專欄”作品公示
經過社黨委研究決定,擬推薦以下2件新聞作品參評“2024年度陜西新聞獎融合報道、應用創新和新媒體新聞專欄”。公示時間從2025年1月6日至2025年1月10日,公示期5個工作日。如有不同意見,請向安康日報社機關紀委、新聞管理部反映。
電話:3268520
安康日報社
2025年1月6日
?

?
?



?
?
?
?
【責任編輯:王 慧 芳】



陜公網安備 61090202000120號


